摘要:系统梳理了环保产业的税收优惠政策,对73家环保企业开展了税收优惠政策的实施情况调查,并针对调查得出的问题,提出建议:统筹规划设计,推动建立政策体系;完善规章制度,补齐优惠政策短板;加大优惠力度,切实发挥调节作用;强化落地执行,保障政策实施效果.
前言
税收优惠政策是国家为鼓励和扶持企业或某些特殊行业的发展,运用税收经济杠杆进行调节的一项灵活措施。现阶段,我国税收优惠政策的基本原则包括:促进科技进步,鼓励基础设施建设,鼓励农业发展、环境保护与节能,支持安全生产,统筹区域发展,促进公益事业和照顾弱势群体等。
环保产业为社会生产和生活提供生态环境产品和服务,是为保护生态环境、绿色发展提供物质基础和技术保障的产业,也是我国的战略性新兴产业。加快发展环保产业,将有效推动绿色技术进步,拉动环保设施投资和生态环境产品消费,形成新的经济增长点,推进绿色经济可持续发展。
实施环保产业税收优惠政策符合我国战略方针和税收优惠原则,是充分发挥税收经济杠杆功能作用、推动环保产业发展、支撑经济高质量发展和生态环境高水平保护的重要举措。研究并不断完善我国环保产业税收优惠政策具有重要的现实意义。
1 环保产业税收优惠政策现状
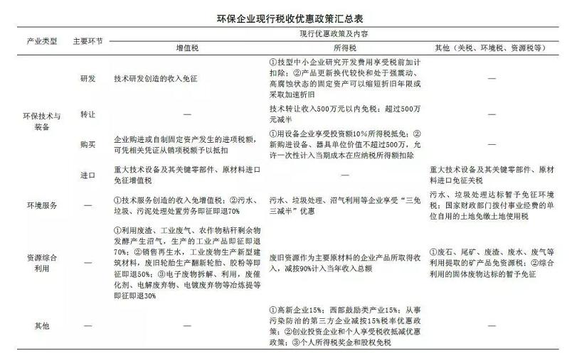
我国环保产业可分为环保技术与设备(产品)、环境服务和资源综合利用三部分。根据我国现行税制体系,我国环保企业享受的税收优惠政策主要包括免税、即征即退、税收抵免、税收减免、加计扣除、减计收入、加速折旧、低税率等。按照环保产业和税种分类,我国环保企业税收优惠政策及其内容如下:
1.1 环保技术与设备
在增值税方面,对提供技术研发和服务业务而创造的收入,免征相应的增值税。对进口部分废气、废水治理、污泥处理等重大技术设备及其关键零部件、原材料免征增值税和关税,其中,涵盖17类大型环保及资源综合利用设备,涉及烟气脱硝成套设备、湿式电除尘器等大气污染治理设备,废水治理设备,资源综合利用设备等环保技术装备和产品。企业购进或自制固定资产发生的进项税额,可凭相关凭证从销项税额予以抵扣。
在企业所得税方面,对技术转让收入500万元以下部分免征相应的所得税。企业购置并实际使用《节能节水和环境保护专用设备企业所得税优惠目录(2017年版)》(共包含水污染防治设备、大气污染防治设备、土壤污染防治设备、固体废物处置设备、环境监测专用仪器仪表、噪声与振动控制6大类24项设备)和《安全生产专用设备企业所得税优惠目录》规定的环境保护、节能节水、安全生产等专用设备的投资额按一定比例实行税额抵免。科技型中小企业开发新技术、新产品、新工艺发生的研究开发费用加计扣除。产品更新换代较快的固定资产和常年处于强震动、高腐蚀状态的固定资产,可以享受缩短折旧年限或者采取加速折旧优惠。根据《财政部 国家税务总局关于设备器具扣除有关企业所得税政策的通知》(财税〔2018〕54号),部分设备、器具投资可享受加速折旧优惠政策。
1.2 资源综合利用
在增值税方面,根据《资源综合利用产品和劳务增值税优惠目录》,以垃圾、农林剩余物为燃料生产的热力或电力,以及以工业废气为原材料生产的电力、热力享受即征即退100%优惠政策;综合利用废渣、工业污泥、废气生产的建筑材料、水泥、生物柴油等产品,享受增值税即征即退70%优惠;自产自销废物综合利用产品的企业实行即征即退50%优惠;从事电子废物拆解利用,废催化剂、电镀废弃物冶炼提纯等活动企业实行即征即退30%优惠。
在企业所得税方面,根据《国家税务总局关于资源综合利用企业所得税优惠管理问题的通知》(国税函〔2009〕185号),以《资源综合利用企业所得税优惠目录(2008年版)》规定的资源作为主要原材料的企业,其生产符合国家非限制和禁止并符合国家和行业相关标准的产品所取得的收入,减按90%计入当年收入总额。
在资源税方面,根据《财政部 国家税务总局关于全面推进资源税改革的通知》(财税〔2016〕53号)、《财政部 国家税务总局关于资源税改革具体政策问题的通知》(财税〔2016〕54号),对利用废石、尾矿、废渣、废水、废气等提取的矿产品,由省级人民政府根据实际情况确定是否给予减税或免税:纳税人开采销售共伴生矿,共伴生矿与主矿产品销售额分开核算的,对共伴生矿暂不计征资源税。
1.3 环境服务
在增值税方面,2015年6月12日,《财政部 国家税务总局关于印发<资源综合利用产品和劳务增值税优惠目录>的通知》(财税〔2015〕78号)对垃圾处理、污泥处理处置劳务、污水处理劳务享受增值税即征即退70%的政策。《财政部 国家税务总局关于污水处理费有关增值税政策的通知》(财税〔2001〕97号)中提出对各级政府及主管部门委托自来水厂(公司)随水费收取的污水处理费,免征增值税。
在企业所得税方面,《中华人民共和国企业所得税法实施条例》第八十八条规定:符合条件的环境保护、节能节水项目,包括公共污水处理、公共垃圾处理、沼气综合开发利用、节能减排技术改造、海水淡化等享受“三免三减半”所得税优惠。认定为高新技术企业的企业所得税税率可减至15%,从事污染防治的第三方企业减按15%税率征收企业所得税优惠政策。符合条件的小型微利企业减按20%的税率征收企业所得税。
在环境税方面,根据《中华人民共和国环境保护税法》,依法设立的城乡污水集中处理、生活垃圾集中处理场所排放相应应税污染物,不超过国家和地方规定的排放标准的,纳税人综合利用的固体废物,符合国家和地方环境保护标准的,暂予免征环境保护税。
1.4 其他
在西部地区鼓励类产业企业所得税方面,自2011年1月1日至2020年12月31日,对设在西部地区的鼓励类产业企业减按15%的税率征收企业所得税。鼓励类产业企业是指以《西部地区鼓励类产业目录》中规定的产业项目为主营业务,且其主营业务收入占企业收入总额70%以上的企业。
在个人所得税方面,创业投资企业和天使投资个人可享受所得税税收抵免优惠政策。将职务科技成果转化为股份、投资比例的科研机构、高等学校或者获奖人员暂不征收个人所得税。科技人员取得职务科技成果转化现金奖励个人所得税优惠。对非上市公司和上市公司股权激励延期纳税优惠。根据《中华人民共和国个人所得税法》第四条,省级人民政府、国务院部委和中国人民解放军军以上单位,以及外国组织、国际组织颁发的科学、教育、技术、文化、卫生、体育、环境保护等方面的奖金,免征个人所得税。具体环保企业现行税收优惠政策见下表。

2 环保产业税收优惠政策存在的问题
本研究遴选了73家环保企业,对其开展环保企业税收优惠政策的实施情况进行了问卷调查和走访座谈。从经营范围来看,73家环保企业中,从事环境保护设备与产品制造、环境服务和资源综合利用的企业占30.1%、48.4%和21.5%;从细分领域来看,从事水污染治理、大气污染治理、固体废物处理处置与资源化、土壤修复、噪声与振动控制和环境监测细分领域的占比分别为30.1%、25.2%、16.3%、4.9%、7.3%、11.4%及其他4.9%。见图1、图2。

结果显示,参与调查的环保企业对各项税收优惠政策总体比较满意,大部分税收优惠政策跑一次即可办完相关手续,但从调查的情况中也反映出诸多问题,既有我国税制体系上的普遍性问题,也有环保产业的特有性问题。
2.1 政策制定缺乏总体规划
2.1.1 缺少统筹考虑
一是环保产业税收优惠政策缺乏顶层设计。环保企业可享受的税收优惠政策零星散落在各个税种的法规中,且绝大多数不是专门为环保产业制定的,缺乏稳定性,导致税收优惠政策的实施效果大打折扣。二是税收政策之间缺乏统筹协调。比如,投资抵扣、即征即退、税收减免和加速折旧等优惠政策,如果设置和运用不当,效果上会相互影响。具体来看,环保企业投资建设运营污水、垃圾处理厂,购进或自制固定资产发生的进项税额从销项税额予以抵扣,缴纳增值税即征即退70%后者的优惠力度显得不足,效果大打折扣。同时,小型微利企业相当于实际所得税税率为5%或10%,若同时从事一些小型污水、垃圾、污泥处理处置劳务服务,那么所得税“三免三减半”优惠政策就没有实际意义了。因此,环保税收优惠政策的制定过程中,应该严谨论证,注意各项优惠手段之间的联系,统筹协调,避免政策效果的互相影响。
2.1.2 部分政策缺位
一是缺少新技术推广与产业化薄弱环节的税收优惠政策。我国虽然制定了促进企业技术创新的税收优惠政策,但在环保领域上的实施效果并不理想,且对于技术产业化应用环节仍存在缺位现象。在调查的环保企业中,仅有6.8%的环保企业享受到了技术研发的增值税免征政策,34.2%的环保企业享受到了研发费用税前加计扣除的优惠政策,绝大部分环保企业尚未享受到技术创新的税收优惠政策。二是缺少鼓励环保企业做大做强的税收优惠政策。目前我国的环保产业税收优惠政策已涵盖环境保护设备与产品制造、资源综合利用和环境服务各类经营活动及产品研发、转让、购买、进口和服务各环节,但是鼓励环保企业做大做强的政策尚显不足。例如我国虽然制定了鼓励企业投资未上市中小高新技术企业和种子期、初创期科技型企业的投资抵免政策,但在调查的73家环保企业中尚无企业享受到该优惠政策。
2.2 部分政策设计存在不足
2.2.1 税收优惠范围有待扩大
一是部分工业废弃物、危险废弃物(含医疗废弃物)、再生资源回收拆解企业不再享受增值税优惠政策。2015年,《财政部 国家税务总局关于印发<资源综合利用产品和劳务增值税收优惠目录>的通知》(财税〔2015〕78号)中对于“垃圾”的定义比国家原来执行的《财政部 国家税务总局关于调整完善资源综合利用产品及劳务增值税的政策通知》(财税〔2011〕115号)有所收窄,垃圾仅指城市生活垃圾、农作物秸秆等,不包括部分工业废弃物和危险废弃物(含医疗废弃物),使得此类企业无法享受到增值税税收优惠,负税有所增加。其实施不仅使部分工业废弃物、危险废弃物(含医疗废弃物)、再生资源回收拆解企业不再享受增值税优惠政策,处于资源循环利用前端的回收拆解企业也不再享受企业所得税优惠政策,导致这类企业的税负增加。同时,企业资源综合利用取得的企业内部收入也无法享受资源综合利用企业所得税优惠。
2.2.2 政策优惠力度尚显不够
一是涉及环保企业的税收优惠政策多但实际享受的税收优惠政策有限。目前,环保企业可享受的税收优惠政策种类较多,但由于环保企业大多为中小企业,真正能享受的税收优惠政策种类有限。调查显示,环保企业享受的税收优惠政策主要集中为高新技术低税率优惠政策、增值税即征即退政策、科技型中小企业研究开发费用税前加计扣除和小微企业低所得税优惠政策,其他优惠政策享受的较少。二是政策支持方式有待完善。部分所得税优惠政策要求企业在盈利的情况下才能享受到这种优惠政策,对于一些前期投入较大、持续时间较长、盈利较少或亏损的项目作用明显不大。例如,环境基础设施建设项目普遍存在建设周期长,经营初期普遍无利或微利,投资回报相对较低、回报期限较长等问题,导致政策的实施效果减弱。
2.3 政策实施执行力度不够
2.3.1 优惠政策执行程序繁琐
一是部分税收优惠政策报送条件苛刻。在增值税即征即退政策方面,部分环保企业反映,资源综合利用产品和劳务增值税即征即退办税过程中需递交的企业守法证明材料的有效期短,需要多次重复办理;递交的资源综合利用证办理手续和条件繁琐,认定标准苛刻,增加了企业申报难度。在环保专用设备所得税减免优惠政策方面,部分环保企业反映投资抵免政策的税收优惠申报备案流程较复杂,对于每一台专用设备都需要在税务机关进行备案登记,同时,相关设备的参数要求较为严格、复杂,需要耗费大量的人力成本。被调查的73家环保企业中仅有2家享受到了该优惠政策。
二是对于环保设备的固定资产折旧条件苛刻,需满足两个条件:1)由于技术进步,产品更新换代较快的固定资产;2)常年处于强震动、高腐蚀状态的固定资产。大部分环保企业都很难达到这两项条件,在一定程度上不利于刺激环保企业的投资。调查显示,仅有5.5%的环保企业享受到了该优惠政策。
三是由于会计信息规范性限制等原因,导致享受技术研发免征相应增值税的环保企业较少。参与调查的环保企业中仅有6.8%的企业享受到了技术研发免征相应增值税优惠政策,且有25%的环保企业认为报送条件比较严格,办理时限较长。四是部分环保企业反映在办理退税备案资料、凭证提交时,没完全实行无纸化。
2.3.2 有关部门工作效率有待提高
一是涉及环保企业税收优惠的目录更新较慢。环保企业税收优惠涉及的《环境保护专用设备企业所得税优惠目录》《节能节水专用设备企业所得税优惠目录》《安全生产专用设备企业所得税优惠目录》《国家支持发展的重大技术装备和产品目录》《重大技术装备和产品进口关键零部件、原材料商品目录》制定后无法及时根据技术发展进行更新,导致部分新技术无法享受税收优惠,例如《节能节水专用设备企业所得税优惠目录(2017版)》是在2008年版的基础上更新的。
二是部分地区资源综合利用产品和劳务增值税不能及时退税。受地方税务部门工作能力及效率影响,部分地区需要1~3个月完成退税工作。例如广东省深圳市的退税非常及时,但中山和阳江市的退税不及时。被调查的环保企业认为增值税退税不及时的占50%。
三是环保企业税收优惠政策宣传力度有待加强。部分环保企业反映对环保企业的税收优惠政策的办理条件、办理流程等不了解,导致部分税收优惠尚未享受。
2.3.3 政策评估优化机制缺乏
一是我国尚未建立环保产业税收优惠政策的事前、事中、事后评估机制。税收优惠政策评估是决定环保产业税收政策调整制定的重要依据。政策评估是我国税收优惠政策乃至税收政策过程中的薄弱环节之一。在我国的税收实践中,由于评估机制的长期缺位,产生了税收政策泛滥、滥用、与上位法冲突等一系列问题。
二是尚未建立科学的环保产业税收优惠政策的评估方法体系。制定科学的评估标准,检验政策效果、效益和效率,分析环保产业税收优惠政策对资源配置、社会经济发展和环境保护的影响,发现并纠正政策实施过程中的问题,有助于推动环保产业健康可持续发展。
3 有关建议
3.1 统筹规划设计,推动建立政策体系
税收作为政府宏观调控的重要经济杠杆,在促进经济发展、优化资源配置、调节产业结构等方面发挥了举足轻重的作用。生态保护与环境治理公益性为主的特征,决定了环保产业发展主要依靠政策驱动。税收优惠政策对生态环境治理与环保产业的发展至关重要。在我国大力推进生态文明建设,全面加强生态环境保护的时代背景下,建议研究建立适应我国国情的环境保护税收政策体系,并纳入环保产业税收优惠政策。环保产业税收优惠政策的制定,应根据我国生态保护与环境治理需求、社会经济发展状况等,针对突出问题,把握关键环节,统筹规划,系统设计,鼓励环保企业不断加大环保技术研发投入、增加环保设施投资、提高运营服务水平,推动环保产业高质量发展。
3.2 完善规章制度,补齐优惠政策短板
1)完善环保技术研发与成果转化税收优惠政策,鼓励企业做大做强。探索试行技术研发准备金制度,企业每年可按其收入总额的3%~5%提取环保研发准备金,并在3年内专项用于环保技术研发、技术革新、技术改造、成果转化及引进中研究试验所用的设备投资可以获得税前扣除或者快速折旧的优惠待遇。
2)加强推动环保设施改造与更新的税收优惠政策制定。研究设置企业购置并实际使用的环保专用设备实行加速折旧政策,对有关环境保护、节能、节水等方面的专用设备,如防治污染的设备和设施、特定基础材料、废弃物再生处理设备等,允许加速折旧。另外,实行再投资退税政策,对企业用税后利润再投资于环保专用设备的,给予一定比例的退税支持。
3)调整现有税收优惠政策的适用条件。建议扩大增值税即征即退范围,将可回收利用的工业和危险废弃物纳入增值税税收优惠范围。资源综合利用企业内部循环利用资源取得的内部收入享受减计收入的税收优惠政策。
3.3 加大优惠力度,切实发挥调节作用
1)在增值税方面,对于垃圾处理、污泥处理处置劳务、污水处理劳务增值税率应比照现代服务业5%的增值税税率计征,而不按照一般纳税人的16%税率计征,应明确退税时限,做到即征即退。
2)在所得税方面,提高企业环保技术研发费用的税前加计扣除标准,对企业研发的具有国际领先水平的节能环保技术或设备发生的研发费用,加计扣除比例提高到100%;适当延长免税减税期的期限,根据企业的实际经营情况来确定免税减税期的起止时间。
3)在土地使用税和房产税方面,对用于污水处理用的房产税和城镇土地使用税,比照由国家财政部门拨付事业经费的单位的房产税和土地使用税的政策予以免征。
3.4 强化落地执行,保障政策实施效果
1)强化“目录”的制修订。有关部门应根据国家生态环境治理和产业结构调整需求以及技术进步和产业发展情况,及时更新《环境保护专用设备企业所得税优惠目录》《节能节水专用设备企业所得税优惠目录》《资源综合利用产品和劳务增值税优惠目录》,并进一步明确环境保护、节能节水等设备、资源综合利用产品和劳务范畴,逐步完善认定方法,使企业能清晰、便利地享受到政策优惠。
2)建立动态的税收优惠政策评估与管理机制。财政税务部门要与工商部门、金融部门、生态环境部门、科技部门协调配合,定期调研税收优惠实施效果,对于实践中出现的问题要及时汇总和反馈,为政策的调整与优化奠定基础。同时借鉴国内外经验,制定科学的指标体系,开展税收优惠政策绩效评价工作,对其社会效益做出合理评估。对于成本远大于收益、作用微弱的税收优惠政策,要及时废止和清理,避免违背市场规律,影响公平竞争。
3)提升税务部门服务能力与效率。加快税收信息化建设步伐,尽早实现税务服务无纸化。优化增值税即征即退和专用设备所得税减免税收优惠政策的办理程序。加强环保企业税收优惠政策的宣传与指导,制定环保产业税收优惠政策汇编与操作指南。















