发改高技〔2026〕487号
各省、自治区、直辖市及计划单列市、新疆生产建设兵团发展改革委、工业和信息化主管部门、财政厅(局),海关总署广东分署、各直属海关,国家税务总局各省、自治区、直辖市、计划单列市税务局:
为促进我国集成电路产业和软件产业持续健康发展,根据《国务院关于印发新时期促进集成电路产业和软件产业高质量发展若干政策的通知》(以下简称《若干政策》)和配套政策有关规定,以及《财政部、税务总局、国家发展改革委、工业和信息化部关于提高集成电路和工业母机企业研发费用加计扣除比例的公告》(以下简称《公告》)有关规定,经研究,现就2026年享受税收优惠政策的集成电路企业或项目、软件企业清单(以下简称“清单”)制定工作有关事项通知如下。
一、本通知所称清单是指《若干政策》第(一)条提及的国家鼓励的集成电路线宽小于28纳米(含)、线宽小于65纳米(含)、线宽小于130纳米(含)的集成电路生产企业或项目的清单;《若干政策》第(三)、(六)、(七)、(八)条和《财政部、海关总署、税务总局关于支持集成电路产业和软件产业发展进口税收政策的通知》(财关税〔2021〕4号)、《财政部、国家发展改革委、工业和信息化部、海关总署、税务总局关于支持集成电路产业和软件产业发展进口税收政策管理办法的通知》(财关税〔2021〕5号)提及的国家鼓励的重点集成电路设计企业和软件企业,集成电路线宽小于65纳米(含)的逻辑电路、存储器生产企业,线宽小于0.25微米(含)的特色工艺集成电路生产企业,集成电路线宽小于0.5微米(含)的化合物集成电路生产企业和先进封装测试企业,集成电路产业的关键原材料、零配件(靶材、光刻胶、掩模版、封装载板、抛光垫、抛光液、8英寸及以上硅单晶、8英寸及以上硅片)生产企业,集成电路重大项目和承建企业的清单;《公告》提及的国家鼓励的集成电路生产企业或项目归属企业、国家鼓励的集成电路设计企业清单。
二、2025年已列入清单的企业如需享受新一年度税收优惠政策(进口环节增值税分期纳税政策除外),2026年需重新申报。申请列入清单的企业应于2026年4月7日至4月19日在信息填报系统(https://yyglxxbs.ndrc.gov.cn/xxbs-front/)中提交申请(申请列入享受进口环节增值税分期纳税政策的集成电路重大项目和承建企业清单的,还可选择于2026年9月7日至9月20日提交申请),并生成纸质文件加盖企业公章,连同必要证明材料(电子版、纸质版)报本省、自治区、直辖市及计划单列市、新疆生产建设兵团(以下简称“省级”)发展改革委或工业和信息化主管部门(由省级发展改革委确定接受单位)。经审计的企业会计报告须在提交申请时一并提交。鼓励首版次软件企业积极申报税收优惠。
三、地方发改和工信部门根据企业条件和项目标准(附后),对企业申报的信息进行初核通过后,报送至国家发展改革委、工业和信息化部。《若干政策》第(一)、(三)、(六)、(七)条,以及财关税〔2021〕4号文提及的集成电路产业的关键原材料、零配件生产企业清单,由国家发展改革委、工业和信息化部、财政部、海关总署、税务总局进行联审确认并联合印发。《若干政策》第(八)条提及的集成电路重大项目,由国家发展改革委、工业和信息化部形成清单后函告财政部,财政部会同海关总署、税务总局最终确定。《公告》提及的国家鼓励的集成电路生产企业或项目归属企业、国家鼓励的集成电路设计企业清单,由国家发展改革委、工业和信息化部、财政部、税务总局进行联审确认并联合印发。
四、列入清单的企业在下一年度企业所得税预缴申报时,可自行判断是否符合条件。如符合条件,在预缴申报时可先行享受优惠,年度汇算清缴时,如未被列入下一年度清单,按规定补缴税款,依法不加收滞纳金。申请享受《若干政策》第(一)、(三)、(六)、(七)条提及的税收优惠政策,财关税〔2021〕4号文提及的关税优惠政策,以及《公告》提及的研发费用加计扣除政策的,可于汇算清缴结束前,从信息填报系统中查询是否列入清单。享受《若干政策》第(八)条优惠政策的,由企业所在地直属海关告知相关企业。
五、已享受《若干政策》第(一)、(三)、(六)、(七)条提及的税收优惠政策,财关税〔2021〕4号文提及的关税优惠政策的企业或项目,以及《公告》提及的研发费用加计扣除政策的企业或项目归属企业发生更名、分立、合并、重组、经营范围内不再包含企业所享税收优惠类型对应的业务等重大变化情况,应及时向地方发改和工信部门报告,并于完成变更登记之日起60日内,将企业重大变化情况表和相关材料报送国家发展改革委、工业和信息化部(以省级部门上报文件落款日为准)。国家发展改革委、工业和信息化部会同相关部门确定发生变更情形后是否继续符合享受优惠政策的企业条件或项目标准。
六、地方发改和工信部门会同财政、海关、税务部门对清单内的企业加强日常监管。在监管过程中,如发现企业存在以虚报信息获得减免税资格问题,应及时联合核查,并联合上报国家发展改革委、工业和信息化部进行复核。国家发展改革委、工业和信息化部会同相关部门复核后,对确不符合享受优惠政策条件和标准的企业或项目,将函告财政部、海关总署、税务总局按相关规定处理。
七、企业对所提供材料和数据的真实性负责。申报企业应签署承诺书,承诺申报如出现失信行为,则接受有关部门按照法律、法规和国家有关规定处理,涉及违法行为的信息记入企业信用记录,纳入全国信用信息共享平台,并在“信用中国”网站公示。
八、本通知自印发之日起实施,并适用于企业享受2025年度企业所得税优惠政策和财关税〔2021〕4号文规定的进口税收政策,以及《公告》提及的研发费用加计扣除政策。国家发展改革委、工业和信息化部会同相关部门,根据产业发展、技术进步等情况,对符合享受优惠政策的企业条件或项目标准适时调整。
附件:
1. 享受税收优惠政策的企业条件和项目标准
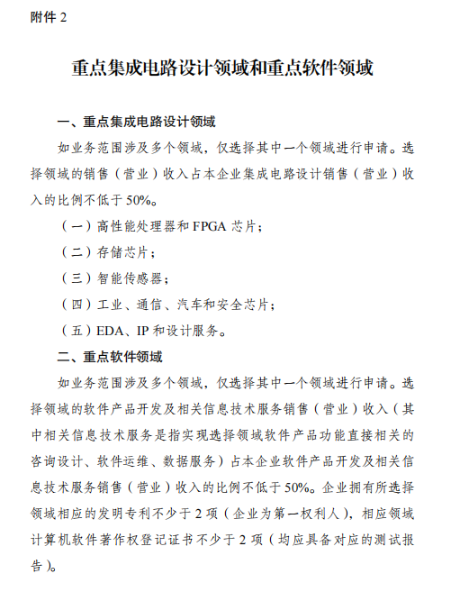
2. 重点集成电路设计领域和重点软件领域
3. 享受税收优惠政策的集成电路企业、项目和软件企业提交材料明细表
4. 企业重大变化情况表
国家发展改革委
工业和信息化部
财 政 部
海 关 总 署
税 务 总 局
2026年4月7日
点击“阅读原文”查看原链接


















